Лучшие задания Олимпиады школьников "Надежда энергетики" по математике за 2007-2010 годы
Характер и уровень сложности олимпиадных задач направлены на достижение целей проведения Олимпиады: выявить участников, твердо владеющих школьной программой и наиболее подготовленных к усвоению образовательных программ технических ВУЗов, обладающих логикой и творческим характером мышления, умеющих математически "смоделировать" реальные ситуации из различных предметных областей и применить к ним наиболее подходящие математические методы.Задания Олимпиады дифференцированы по сложности и требуют различных временных затрат на полное и безупречное решение. Они охватывают все разделы школьной программы, но носят, в большинстве, комплексный характер, позволяющий варьировать оценки в зависимости от проявленных в решении творческих подходов и продемонстрированных технических навыков. Участники должны самостоятельно определить разделы и теоретические факты программы, применимые в каждой задаче, разбить задачу на подзадачи, грамотно выполнить решение каждой подзадачи, синтезировать решение всей задачи из решений отдельных подзадач.
Успешное выполнение олимпиадной работы не требует знаний, выходящих за пределы школьной программы, но, как видно из результатов Олимпиады, доступно не каждому школьнику, поскольку требует творческого подхода, логического мышления, умения увидеть и составить правильный и оптимальный план решения, четкого и технически грамотного выполнения каждой части решения, отбора допустимых решений из возможного их множества.
Умение справляться с такими заданиями приходит к участникам с опытом, который вырабатывается на отборочных этапах олимпиады.
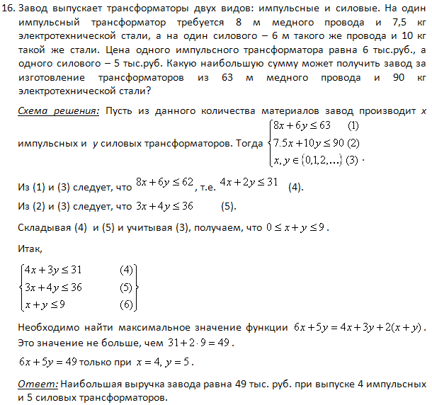
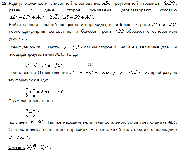
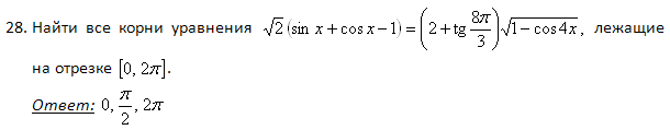
Примеры заданий:






























